Advancing Wound Healing: from Surgical Technology to New and Improved Hydrogel Therapies Engineering Injectable Glycan-Functionalized Biomaterials to Enhance Neuroimmune Regeneration after Ischemic Stroke
Straight from Yunxin’s dissertation abstract:
In the injured brain, shifts in sialylation dysregulate Siglec-mediated neuroinflammation and NCAM-dependent neurogenesis and plasticity, yet most biomaterial strategies rarely utilize glycans as bioactive cues in neural repair1. Meanwhile, injectable microporous annealed particle (MAP) hydrogels offer a permissive, minimally invasive architecture2,3 yet are usually combined with labile biologics2,3 and seldom exploit glycan-specific signaling. This dissertation addresses that combined gap by engineering and testing a polysialic acid (PSA)–functionalized MAP scaffold for post-stroke regeneration. We covalently conjugated PSA to hyaluronic acid (HA) microparticles using end-selective, bioorthogonal chemistry to control ligand orientation and density without altering scaffold mechanics. We implemented rigorous quality controls including sialic acid derivative selection, endotoxin removal, conjugation efficiency, and enzymatic stability.
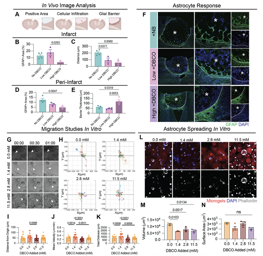
In vitro, tethered PSA shifted neural progenitor cells (NPCs) from a Sox2-high transitional state toward early neuronal commitment over one week, with increased Tuj1 and decreased Sox2 relative to RGD-only MAP controls. In parallel, primary macrophage phenotyping indicated reprogramming toward a more regulatory phenotype, characterized by reduced iNOS, increased MHCII and CD86, and altered cytokine secretions, with decreased TNF-α and increased IL-10. In a photothrombotic mouse model, PSA-MAP was delivered during the subacute window. At day 7 (early subacute), flow cytometry showed fewer iNOS-positive and more Arg1-positive cells in both macrophages and microglia, indicating early immunomodulation. At day 15 (later subacute), histological profiling indicated a myeloid niche shifted toward resident microglia with a lower inflammatory tone. We also observed early neural repair with increased Sox2 progenitor presence and distribution, enhanced NF200 axonal signal and penetration into the lesion without concomitant astroglial and vascular increase at day 15. Collectively, the findings show that localized, tethered PSA presentation modulates detrimental innate immune activation and establishes conditions that support early neural ingress and axonal entry while maintaining minimal cargo complexity. This work establishes a glycan-centric approach that couples MAP architecture with active carbohydrate cues toward translational neuroimmune regeneration after ischemic stroke.
Read the full dissertation here: TBD